桃花族论坛

学团工作

当前位置: 桃花族论坛 >> 学团工作 >> 正文

桃花族论坛 举办《冬日的曲园》征文活动

发布日期:2023-12-16    作者:     来源:     点击:

为激发同学们对文学创作的热情,营造校园书香文化氛围,12月11日至12月15日,由桃花族论坛 团委主办,五月编辑部承办的《冬日的曲园》征文活动于线上成功举办。

活动前期,五月编辑部成员积极做好各项准备工作,事先商讨并决定作品的评分标准,并利用QQ群等方式宣传本次活动,以便于后续活动顺利进行。活动期间,社团邮箱收到了来自各学院同学的优秀作品。同学们积极发挥想象力和创造力,用文字形式将冬日曲园的美景与自己的所思所感诉诸于笔端,写下独属于曲园的冬日记忆。作品让人眼前一亮,回味无穷。活动后期,五月编辑部成员秉持着公平、公正、公开的原则,对投稿作品进行评审,最终评选出一等奖一名、二等奖三名、三等奖五名。至此,本次活动圆满结束。

本次《冬日的曲园》征文活动为同学们提供了自我展示的平台,有利于鼓励同学们进行文学创作,锻炼同学们的写作能力。同时,本次活动还有利于同学们在冬日美景中更加亲近曲园,更好地融入曲园大家庭。今后,五月编辑部成员将继续收集优秀作品,让更多人欣赏到语言之美,促进文学交流。

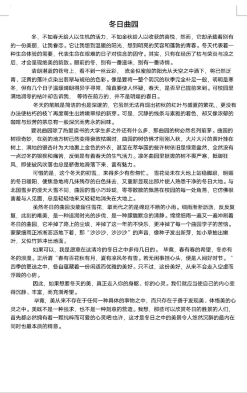
以下是部分优秀作品展示:

QQ图片20231219225626

02

上一条:桃花族论坛 举办“寻古觅今,健康生活”古诗连连看比赛 下一条:桃花族论坛 开展2024届考研学子慰问活动

关闭